Drobné potíže bojovníků proti CO2. I - hledání viníka
Kdo muže za emise CO2?http://www.flickr.com/photos/37117644@N00/2420537629/
Ukázat prstem
Chceme-li proti někomu bojovat, měli bychom onoho zákeřného nepřítele napřed vyhledat a veřejně na něj ukázat. Najít viníka nečinilo moudrým tvůrcům současných opatření mnoho námahy. Kdo produkuje nejvíce hnusného plynu? No přece velcí producenti, kdo jiný? Zaneřádili planetu svými obludnými továrnami, vytrhli z lůna panenské přírody gigantické pozemky, otravují vzduch i vodu svými výpary a aby to nebylo vše, velkými komíny chrlí do vzduchu oxid uhličitý. Fuj.
Jak na to přišli? Předpokládejme, že jako morální lidé začali sami sebou. Člověk se postaví před zrcadlo, skepticky studuje svůj zevnějšek a položí otázku:
„Jsem JÁ nějaký znečišťovatel, producent CO2? Já?". Krčí rameny.
„Kolik asi mohu JÁ, moje maličkost vyrobit CO2?" Ironický smích.
Trochu sebekritiky nezaškodí:
„Ano, mám auto. Ale před dvěma roky jsem si koupil model s nízkou spotřebou. Dokonce občas jezdím do práce na kole".
Postupně se na tváři rýsuje uspokojivý úsměv.
„Barák mám zateplený, prakticky ekologický. Dokonce i žárovky jsem vyměnil za ty úsporné. Staré Pentium jsem vyměnil za úsporný laptop. Jeden pro mne, druhý pro manželku. I počítač pro děti jsem nahradil úsporným laptopem. 6 let starou pračku jsem vyměnil za novou, úspornější A+. Většinu potravin kupuji v malých místních obchůdcích, ne v těch škaredých hypermarketech. Některé výrobky dokonce BIO, i když jsou dražší. Na dovolenou už tři roky nelétáme neekologickou leteckou dopravou k moři, ale jezdíme vlakem a na kolech. Chodíme i na chalupu, takový milý malý baráček v horách, kde topíme dřevem, nemáme tam ani elektriku. Dokonce jsem si minulý rok koupil solární panel, když náhodou potřebujeme dobít laptopy a mobily. Já dělám pro ekologii dost. Nejsem žádný významný producent CO2."
Sečteno a podtrženo, podstatnou vinu musí nést velcí producenti. A na jejich čele stojí:
Zlé, škaredé elektrárny
Celosvětově se stále většina elektrické energie vyrábí v tepelných elektrárnách (uhelné 39%, plynové 18%, tekuté ropné produkty 8%) [1]. Pohled na mohutné komíny nenechá nikoho na pochybách, že ONY (tepelné elektrárny) jsou hlavní příčinou našich „CO2 potíží". Ani strohá čísla nejsou optimistická. Tepelná elektrárna o instalovaném výkonu 800MW využita na 70 procent (4905600 MWh ročně) může spálit za rok cca 4,5 mil tun uhlí (údaje se liší podle zdroje informací, konkrétní elektrárny, použitého druhu uhlí, atd.) a vyprodukovat okolo 5,7 mil. tun oxidu uhličitého.
Uvědomělý aktivista nyní jistě upustí kalkulačku a omývá si čelo studenou vodu. 5,7 miliónů tun CO2! Hrozné, neuvěřitelné.
Rychle spočítat, jak jsou na tom naše popojíždědla! Pro jedno vozidlo počítejme průměrnou spotřebu například 6 l/100 km, ročně najeto 15000 kilometrů. Podle [2] činí emise 140 g CO2 na kilometr. To dělá 2100 kg ročně. Jen tato jedna elektrárna tudíž vychrlí tolik, jako přibližně 2,7 milionů osobních automobilů. Aktivista se bouchá do prsou a běhá s papírem s výpočty po ulici. Jsou snad nějaké pochybnosti o tom, že ne naše krásná moderní úsporná autíčka, ale elektrárny jsou hlavními „zdroji" CO2?
Bohužel ano. Jisté složitosti se při bližším zkoumání vynořují.
Vyrábíme elektřinu, pro radost, pro potěšení...
Musíme si odpovědět na několik základních otázek. Proč vlastně elektrárny vyrábějí elektřinu? Jen tak, pro radost? Cpou ji do nás všemi tělesnými otvory jako prodejci „levných kvalitních" potravin? Zasypávají naše domovy po střechu jako výrobci pracích prášků? Valí se na nás jako tsunami po vzoru azijského textilu a hraček? Ubíjejí nás „nekonečnými volnými minutami" jako operátoři mobilních telefonů? Vyrobí tolik zbytečné elektřiny, že ji potom polovinu musí vyhodit? A co třeba akce typu „2 kilowatthodiny za jednu"?
Na druhé straně, výrobci pochopitelně nejsou tiší, zádumčiví milovníci přírody, kteří každou kilowatthodinu obracejí v dlani jako strejda Skrblík dolar. Nepřemlouvají každého spotřebitele aby si rozmyslel, jestli opravdu potřebuje zapnout vysavač. Jsou to přece jen podnikatelé (chcete-li, tak kapitalisté) jako všichni ostatní, silné finanční skupiny, žraloci sem tam se spoluúčastí státu, kteří chtějí hlavně vidět uklidňující čísla finančních uzávěrek.
K tomu potřebují především co nejlépe využít stávající kapacity a prodat vyrobenou elektřinu za co nejlepší ceny. To vše ve složitém kolotoči burzy, nabídky a poptávky, cen surovin, dlouhodobých i krátkodobých smluv, spotřebních daní, politických a ekologických tlaků.
V každém případě je produkce elektrické energie daleko více závislá na poptávce spotřebitelů, než je tomu u jiných produktů. Nemohou elektřinu přecpat sklady a doufat, že ji potom nějak prodají. Nelze (doufejme) vymyslet nějaký nový lepší model elektřiny a věřit, že spotřebitelé jím masově nahradí stávající, ještě funkční. Není jednoduché (ani levné) transportovat elektřinu na druhý konec zeměkoule a tam ji variabilně rozvážet kde je potřeba.
Ano, existují mechanismy pro povzbuzení upadající poptávky (snižování cen, výhodné cenové programy pro větší odběratele, státní podpora přímotopů, nové elektrické spotřebiče atd.). Nicméně jejich účinnost má jisté hranice. Navíc akcionáře příliš nepotěší takový růst poptávky, který by znamenal nutnost velkých investic do zdrojů a sítí. Investic s dlouhodobou návratností. A co se týče poptávky, ta bez ohledu na plné obchody úsporných spotřebičů příliš neklesá.
Jednoduše řečeno, elektrárny nevyrábějí elektřinu pro sebe, za každou cenu, ale pro spotřebitele. Protože ji někdo potřebuje a (hlavně) je ochoten za ní zaplatit. Chceme svítit, topit, brouzdat po internetu, žehlit, vysávat? Asi ano. Chceme mít dodávku pitné vody, kupovat si potraviny a jiné zboží? Nepochybně.
Dokud spotřebitelé elektřinu budou potřebovat, elektrárny ji budou vyrábět. Odstavit existující zdroje bez náhrady bude možné jen v případě poklesu poptávky. O náhradě tepelných elektráren budeme hovořit v dalších pokračováních.
Bez „zlých spotřebitelů" by asi zlé elektrárny opravdu mnoho elektřiny (a CO2) neprodukovaly. Vydejme se na lov těch, kvůli kterým elektrárny musí vyrábějí elektrickou energii.
Prvovýrobci - velcí, zlí a špinaví
Moudří lidé si opět položili otázku. Kteří výrobci spotřebují nejvíce energie a (nebo) produkují nejvíce oxidu uhličitého? Švadlena, která má živnost, dva šicí stroje a žehličku? Opravář obuvi, který kromě boje s ochozenými podpatky navíc brousí i nože na malé elektrické brusce? Nebo snad umělecký kovář, který v potu tváře tvaruje ocel? (Předchozí věty nechť prosím nejsou pochopeny ironicky vzhledem k uvedeným povoláním. Každé poctivé řemeslo je důležité a hodné úcty).
Ne a ne! Stačí se jen podívat, kde jsou nejvyšší komíny, největší haly a viníci vyčuhují jako žirafy uprostřed vyschlého jezera. Je to prvovýroba.
Podívejme se na metalurgické komplexy. Ta gigantická spotřeba energie, tepla, pálící se koks, ocel znova a znova zahřívaná. Jeden takový nejmenovaný kombinát může ročně vypustit klidně přes 7 milionů tun CO2. Ale ani další podniky nemůžeme vynechat:
- Nejmenovaná cementárna - 600 tisíc tun
- Nejmenovaná celulózka - 900 tisíc tun
- Rafinérie - 500 tisíc tun
- Sklárny - 275 tisíc tun
atd. [3]
Člověk, milující přírodu bez CO2 si řekne: „Proč to dělají? Musí vypouštět tolik škodlivého plynu? Musí tolik vyrábět? Musíme mít tolik továren? "
Vyrábíme materiály pro radost, pro potěšení...
Na rozdíl od výrobců elektřiny můžeme více zkoumat, zda se zde neděje nějaký podvod. Zda si náhodou ony továrny nevyrábějí stovky tun materiálu jen tak, pro radost.
Zkusíme první otázku. Na co potřebujeme například tolik oceli? Milióny tun, no představte si to. Není to zbytečné. Vždyť jsme už museli zaplnit železem celou republiku. Přírodu milující člověk se podívá okolo sebe, kolik potřebuje oceli ON. Není to přece nic moc. Malé auto - sotva tuna. No a potom už dohromady nic. Počítač, televize, nábytek, příbory, to je přece jen pár kilo! To je vše? Aha, ještě kolo a nějaký ten nosník ve stropu. No to bude třeba dalších pár desítek kilo. Kde jsou ty milióny tun? A ne dohromady, ale ročně! Každou sekundu, minutu, den.. Stále nové tuny a tuny. Kam to jde?
A co třeba cement? Minulý rok, pomyslí se člověk, jsem spotřeboval 2 pytle na vybetonování nového chodníku. Můj dům byl postaven před 10 lety a dalších minimálně 30 žádný další množství cementu potřebovat nebude. Měli by asi opravdu už omezit výrobu a méně znečišťovat atmosféru!
Může teda za všechno prvovýroba? Pochybnosti se opět objevují. Sice kombináty asi vychrlí nejednou více oceli, cementu, celulózy, chemikálií než dokáží prodat a potom se bojuje o ceny, někteří krachují, ale... Ale v globále také nevyrábějí pro sebe, taky jejich produkty někdo potřebuje a někdo za ně platí. Nevyrábějí milióny tun všeho materiálu jen proto, aby jimi zasypali příkopy na cestách.
Kdo vlastně spotřebovává všechny ty gigantické hromady materiálů? Ten jednoduchý obyčejný člověk-ekolog to není, jak již sebekriticky zjistil. Spravedlivě rozhněvaný se vydá do pátrání, hodného detektiva. A zločinec je nalezen! Jsou to jejich největší zákazníci. Kdo je to? Hledejte velké haly, obehnané ploty, fádní krabice hyzdící reliéf. Je to druhovýroba, další velcí výrobci, automobilky, strojírenské fabriky, výrobci elektroniky a všech dalších serepetiček.
Velcí výrobci a obchodní řetězce - duo přímo zločinecké.
Spravedlivý muž se rozhněval. Již natolik zmoudřel, že se dívá dva kroky vpřed. Vinen je nejen průmysl, ale také velké obchodní řetězce, které všechno to zboží objednávají, rozvážejí kamióny a tlačí ho ruku v ruce ubohým spotřebitelům. Jen si to představte! Automobilka, která vyrobí 1000 automobilů denně. To je řada dlouhá přes 3 kilometry. Nebo další haly, ze kterých se sypou tisíce televizorů, počítačů, telefonů denně. A to vše se hrne do těch hnusných hangárů, kam jsou nahnány davy lidí, aby to všechno kupovaly.
Katastrofa. Mělo by to skončit. Už má vše, co potřebuje a slavnostně se zavazuje, že další věci už dlouho kupovat nebude. No ano, synovi koupí nové kolo, až vyroste a dceři vysavač jako svatební dar a pračku. Ale to je přece jen jeden kus! Na co jsou ty milióny? Kdo to potřebuje? Určitě to jen leží na skladě a nikdy to nikdo nekoupí, pak se to zase sešrotuje a vyrábí se to dokola pořád znova, jako jistý druh šroubů za socializmu. jen aby se plnil plán...
Ty obyčejné malé obchůdky, těžce zkoušené útlakem velkých řetězců, za to přece nemohou. Nabízejí přece jen to, co lidé opravdu potřebují. A kolik toho prodají? Vždyť by ani kamión nenaplnily!
Moudrá myšlenka je po ruce. Kdyby byly jen samé malé obchůdky, bylo by potřeba daleko méně vyrábět, rozvážet kamióny a šrotovat. Teď už je viník odhalen a může být potrestán.
Výrobci vyrábějí rádi a sklady plní s láskou a trpělivostí...
Už zase ty protivné pochybnosti? Ano... Je nepochybné, že spousta vyrobeného zboží se nakonec neprodá. Navzdory snaze výrobců nevyrábět zbytečně. Každý vyrobený a neprodaný výrobek zvyšuje náklady, které se všichni usilovně snaží snižovat. Část průmyslového zboží tak sice skončí na šrotištích, textilu ve spalovnách, potravin kdoví kde, atd. Je ovšem poctivé si přiznat, že nějaké to zboží přece jen potřebujeme. Budeme trochu počítat a ukážeme si nepříjemnou skutečnost. Že každá lidská potřeba spouští do chodu celý řetězec dalších návazných potřeb...
Má nárok 4 členná rodina na 1 bochník chleba na 2 dny? Nebo raději na 3, žádné přejídání se. Dejme tomu, že má. Že má nárok KOUPIT si jej v obchodě nebo pekárně, ne trávit hodiny denně hnětením těsta a pečením v troubě. Co to znamená, hrubě přepočítáno jen na Českou republiku? Upozorňuji citlivější čtenáře, že výpočty budou až nechutně naivní a velmi optimistické.
Pro ČR bychom takto potřebovali přes 833 tisíc bochníků chleba denně, dejme tomu 1,5 kilogramových, celkově 1250 tun chleba. Tím to končí? Zdaleka ne.
Předpokládejme střední pekárny s linkami o výkonu 450 kg chleba za hodinu [4], tj. teoretickou denní výrobou 10,8 tuny. Pro pokrytí vypočítané spotřeby musí fungovat 116 takových pekáren typu, které denně spotřebují cca 1090 tun mouky.
Počítejme dále. Jen část chleba by bylo možno prodat přímo v pekárnách. 116 prodejen na celou republiku je přece jen poněkud malá síť. Počítejme například 1 prodejnu na 5000 lidí a dostaneme potřebu celkem 2000 prodejen (i s pekárnami). Tj. každá pekárna průměrně obslouží 16 prodejen, kam musí rozvést svých 10,8 tun chleba. Nebudeme věci komplikovat reálnými potřebami (...) a tak bude možno napečený chléb rozvést jednou denně najednou do všech obsluhovaných prodejen. K velké radosti zákazníků tak chleba v 17:30 ještě nebude, ale ve 23:00 už ano. Však oni lidi počkají, aby mohla pekárna efektivně fungovat v našem ideálním světě a poněkud tvrdší chleba se přece dá sníst. Nechť pro rozvoz z jedné pekárny ujede náklaďák jen 30 kilometrů a stihne všech 16 prodejen i s vykládkou a nakládkou za 3 hodiny. Za další necelou hodinku je u další pekárny vzdálené třeba 30 km a tak v našem krásném modelovém případě budeme potřebovat jen cca 20 nákladních automobilů. (ano, optimismus nemá meze)
Mouka se musí dovážet do pekáren, každá ji denně spotřebuje cca 9,5 tuny. Nechť je celkem 29 mlýnů, každý pro 4 pekárny, vzdálenost ke každé 20 kilometrů, vzdálenost mezi mlýny 40 km (jak je krásný ideální svět...), použijeme náklaďáky stejného typu. Jeden náklaďák tak denně obslouží například 3 mlýny, tak nám bude stačit 10 nákladních automobilů.
Co vyplývá z výpočtů? Při životnosti třeba 30 let je potřeba ročně vyrobit cca 4 takové linky a potřebu (při nereálném odhadu jen 10 tun oceli na linku) 40 tun oceli ročně. Doufáme, že linky již existují a vždy se vyráběly průběžně...
Máme 30 nákladních automobilů, každý najede zhruba 300 kilometrů denně, tj. téměř 110 tisíc kilometrů ročně. Co to znamená?
- Při životnosti 5 let (nebezpečný optimismus při daném vytížení) vyrobit 6 nových náklaďáků ročně
- Při životnosti jedné pneumatiky celých 110 000 km (samozřejmě hodně přeháním) vyrobit a dodat 180 pneumatik ročně (má-li daný náklaďák jen 6 pneumatik).
a dále desítky brzdových destiček, obložení spojek a dalších náhradních dílů. Nezapomínejme na minimálně 400 tisíc litrů nafty ročně.
V Evropském měřítku si to celé vynásobme například číslem 30. To znamená výrobu 120 pekárenských linek ročně, 180 nákladních automobilů, 5400 pneumatik... A to chceme jen jíst chleba.
Další nepatrné nároky
Má člověk právo i na některé další zboží? Nechceme-li vyhubit převážnou část populace a zbytek nastěhovat do zemědělských komun po vzoru Pol Pota, tak ano. Dejme tomu, že rodina má nárok na 1 pračku. Počítejme, že všichni žijeme jen ve velkých 6 členných rodinách. Budeme chtít pračku používat 50 let, dokud se úplně nerozpadne (...). Jen pro Českou republiku to představuje nutnost vyrobit cca 33 tisíc praček ročně, 90 a něco denně (svátek-nesvátek). Při hmotnosti pračky například 60 kg a podílu oceli třeba 80 procent (48 kg) je potřeba 1584 tun oceli ročně.
A co naše auta? Budeme skromní, na 10 obyvatel nám bude stačit jedno auto a bude jezdit celých 50 let. To znamená ročně vyrobit 20 tisíc automobilů a cca 16 tisíc tun oceli.
Položíme si otázku, stačí jen přirozená náhrada dožitého zboží za nové? Asi ne. Vezměme si mladou rodinu. Vezmou se, chtějí spolu žít a založit rodinu. Mají chodit po obci a sbírat, co zůstalo po zesnulých dědečcích a babičkách? Zajímavá myšlenka. Po starém pánovi zůstala 36 let stará pračka a 24 let starý vysavač, bereme. No a tady sousedka předevčírem umřela a je k dispozici pěkná, jen 11 let stará postel a zachovalé 41 let staré židle. Dokonce i povlečení je ještě použitelné, vyprané jen 246 krát... Pokud si to takto nepředstavujeme, tak musíme brát v úvahu, že jen v ČR se ročně oddá přes 45 tisíc párů.
Aby to nebylo vše, věci se mohou pokazit, rozbít. Mohou totálně morálně zastarat, změnit se předpisy, požadavky, zvyky. Někdo může vymyslet něco nového, co budou lidé taky chtít. Úplně zastavit pokrok asi nechceme. Existuje také obyčejná lidská touha, myslím tím materiální část. Můžeme ji možná trochu potlačit, ale chceme ji doopravdy úplně vyhubit?
Další otázka. Opravdu budeme šťastní, když bude vše velmi kvalitní, vydrží hodně dlouho a budeme to využívat až na hranici fyzické životnosti? Opravdu to chceme? Jezdit stejným autem 50 let, dívat se na stejnou kuchyňskou linku 4 generace, prát v pračce, kterou používala ještě prababička? Někteří možná ano. Ale pak bude spravedlivé, aby takovým lidem někdo řekl, že už další rok nemusí chodit do práce. Protože poptávka je rekordně nízká, že jeho služby nikdo nebude potřebovat. Z čeho má žít? Ať si najde zahrádku a zkusí si vypěstovat obilí. Například. Zaměstnat se jinde? Kde, když nikdo nic nepotřebuje, všechno vydrží dlouho, každý si všechno umí udělat sám...
Poptávky, řetězte se ...
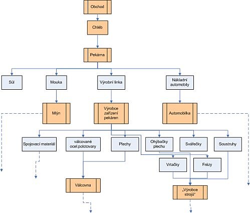
Dostali jsme se na konec? Ještě ne. Jedna potřeba/poptávka vyvolává další následné potřeba/poptávky. Jednoduchý příklad: Náklaďáky, které rozvážejí chleba, je potřeba někde vyrobit. Takové nákladní auto je docela komplexní věc. Potřebujeme například (pořadí zcela chaotické):
- plechy
- válcované polotovary
- šrouby, matice
- ložiska
- písty, pístní kroužky
- brzdové destičky
- vstřikovací čerpadla
- pneumatiky
- hadičky
- pružiny
a tak můžeme pokračovat téměř donekonečna
Co je horší, součástí výrobních linek musíme taky někde a z něčeho vyrobit. A potřebujeme také budovy. Postavit budovu znamená mít (mimo jiného) další stroje. Které je potřeba vyrobit ... Na to vše potřebujeme například - ocel o které zde píši jako znova a znova. Ne ocel jako takovou, ale válcované polotovary, odlitky, výkovky. To vyžaduje pece, válcovací tratě, pozinkovací linky atd. atd. Ocel vyrábíme například v kyslíkových konvertorech a potřebujeme surové železo, které vyrábíme ve vysokých pecích. Na výstavbu takových komplexů potřebujeme - další stroje, materiály, součásti...
Kdo se nudí, může si nakreslit komplexní řetězce poptávky a nabídky, dodavatelsko-odběratelských vztahů. I v poměrně složitých strategických hrách se raději volí zjednodušení typu „zboží", „jídlo" a podobně. Skutečnost je však daleko složitější.
Značně zjednodušená a nedokončená ukázka řetězce nabídky a poptávky:
Závěr z „vyšetřování" - člověk sobecký
My lidé máme zvláštní vlastnost. Když se kvůli našemu autu musely spálit tuny uhlí, paliva, vykácet stovky stromů, postavit nové fabriky, vyprodukovat tuny CO2, nevadí nám to. Pokud se to samé má udělat kvůli autům pro dalších 10 lidí, začíná nám to vadit. Takové zbytečné znečišťování, takové škody...
Představa, že v Číně bude tolik automobilů na 100 obyvatel jako v Evropě nebo USA v nás vyvolává hrůznou představu konce civilizace. Pokud jsme ve vyspělých zemích udělali z panenské přírody industrializovanou krajinu, je to v pořádku. Pokud něco podobného chtějí udělat jinde, bouříme se a bojujeme proti tomu...
Viník produkce CO2 není jeden, ani jedno odvětví, jedna potřeba. Je to kombinace:
- lidských potřeb, přirozených i „nadstandardních"
- lidské hrabivosti
- existujících technologií
- ekonomických možností (a ochoty) využití šetrnějších technologií
Naivní představy „jak na to" a jednostranně zaměřená opatření mohou mít zcela nezamýšlené důsledky, jak se pokusím ukázat v dalších pokračováních.
Odkazy:
(1) - http://www.ekologie-energie.cz/jaderne-elektrarny-rozvoj.htm
(2) - http://www.ekoblog.cz/?q=emise
(3) - http://www.irz.cz/vyhledavani-v-registru
(4) - http://www.j4.cz/html/pekarny.htm
Foto:
http://www.flickr.com/photos/37117644@N00/2420537629/
http://www.flickr.com/photos/nikon-norm/2349245549/
Tomáš Foldyna
Média: Komu vadí „Fake News“, nechť si napřed uklidí na vlastním dvorku
Velká média nahlas brojí proti kontroverzním alternativním zpravodajským médiím a jejich příznivcům. Smutným faktem ovšem je, že jejich vznik a popularitu zapříčinili především vlastními, nazveme to zatím mírně, „chybami“.
Tomáš Foldyna
Trumpův "Muslim ban" v širší perspektivě a bez zbytečných emocí
Za Atlantikem probíhá téměř epická bitva o Trumpův dočasný zákaz příchodu do USA občanů 7 států. Dovolím se následující malou úvahou poskytnout čtenáři širší perspektivu a mírné vyvážení některý běžných zpráv v našich médiích.
Tomáš Foldyna
Boj o nedělní prodej - zástěrka pro nevyřešené problémy
Téma nedělního (svátečního) prodeje je čas od času vytaženo jako pomyslný králík z klobouku. Nějaký čas pak probíhají vášnivé debaty v médiích i na internetových diskusních stránkách. Není ale skutečný problém někde úplně jinde?
Tomáš Foldyna
Jen hloupý stát se něčeho obává a nepřipravuje se
Obáváme se všeho možného včetně migrační vlny. Vidíme, jak přečíslení policisté v zahraničí zcela logicky nezvládají nápor. Vidíme občany ponechané zcela bez ochrany před davy. A co děláme my? Jsme snad připraveni?
Tomáš Foldyna
Změna poměru sil v Evropě jako katalyzátor událostí na Ukrajině
Podle své konspirační preference spílají jednotlivé skupiny lidí za situaci na Ukrajině například USA, Izraeli, židům obecně, Iluminátům, EU, NATO, Němcům, fašistům a dalším. Scházejí jen mimozemšťané, spolupracující s CIA. I když - kdo ví. Nicméně, co se děje na Ukrajině, nebylo nic neobvyklého v minulosti Evropy a bohužel nebude ani v budoucnu. Kéž bych se mýlil...
| Další články autora |
Tenhle těžký stroj už zabránil škodám za miliony. V zimě drží Prahu v pohybu
Zima v Praze umí být krásná, ale pro tramvajovou dopravu často znamená pořádnou výzvu. Jakmile...
Jak dobrý máte přehled o hudbě 80. let?
Máte rádi osmdesátky? Byly načančané, trochu kýčovité, ale vlastně krásně pohodové. Otestujte si,...
Pozor, bude to zase klouzat! Ledovka a mlhy potrápí Česko také o víkendu
Zimní počasí bude v Česku pokračovat i během nadcházejícího víkendu. Po středě, kdy ranní teploty...
Prahu čekají o víkendu výluky. Nepojede metro ani tramvaje pod Vyšehradem
Otevření zmodernizované stanice metra Českomoravská se blíží. Aby dopravní podnik stihl slibovaný...
Česká klasika se vrací do hry. U Rozvařilů znovu otevřeli v Bílé labuti
Cinkající příbory dávají znát, že je čas oběda. Jsme v 5. patře obchodního domu Bílá labuť. Jídelna...
Dotaci na obnovu domů po záplavách chce 1284 žadatelů z Olomouckého kraje
O dotaci ze státního programu Živel 3, ze kterého mohou majitelé nemovitostí poničených...
Dotaci na obnovu domů po záplavách chce 1284 žadatelů z Olomouckého kraje
O dotaci ze státního programu Živel 3, ze kterého mohou majitelé nemovitostí poničených...
Odpadová společnost OZO Ostrava podpoří výsadbu a údržbu zeleně ve městě
Městská odpadová společnost OZO Ostrava letos znovu podpoří projekty zaměřené na výsadbu a údržbu...
Ve Dvoře Králové se dva muži nadýchali oxidu uhelnatého, skončili v nemocnici
Záchranáři dnes dopoledne ve Dvoře Králové nad Labem na Trutnovsku vyjížděli do jedné firmy k...
- Počet článků 15
- Celková karma 0
- Průměrná čtenost 1814x






















