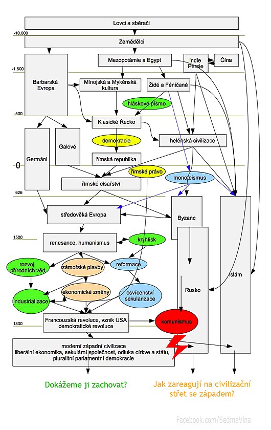
Střet sekulární společnosti s totalitami
Na té naší přitom není jedinečné to, že mezi její kořeny patří křesťanství. To je totiž jenom jedna z řady odlišností od společnosti založené na islámu.
Fakt že křesťanství vzniklo jako duchovní nepolitické hnutí, ve svých počátcích pronásledované a v konfliktu s etabilshmentem, zatímco islám vznikl od počátku jako jednotící politická ideologie šířená vojensko-politickou mocí, je z těch rozdílů ten méně důležitý.
Pro naši civilizaci je klíčový vývoj v posledních pěti staletích, kdy přes přemety zahrnující středověkou křesťanskou teokracii došla k společnosti sekulární, pluralitní. Demokratický stát v podobě pluralitní parlamentní demokracie je vyústěním toho vývoje. A současně není možný ve společnosti, která si řádově podobným vývojem neprošla. Demokracii nelze nastolit, je možné ji jedině vybudovat.
To, co chceme uchránit, a jsme za to před svými potomky odpovědní, to není křesťanství, ale svobodný sekulární svět. Je proto krokem vedle, respektive zpátky, každá snaha o sklouznutí společnosti k bigotnímu konzervatismu. Bylo by to popření posledních pěti staletí naší společenské a historické zkušenosti.
Islámská společnost nikdy nerošla podobným vývojem jako ta naše. A díky geografické vzdálenosti to vpodstatě neměla zapotřebí. S nástupem globálního světa v posledních dvaceti - třiceti letech se ale ukázalo jako jasné, že pokud mezi sebou nepostavíme zdi a ploty a na jejich straně se navíc nebude filtrovat obsah internetu a médií, k té interakci muselo dojít nyní.
Stejně jako ruská společnost na východě Evropy se nikdy naplno neodstřihla od bolševického poblouznění. Jakási katarze se nabízela za Borise Jelcina, ale v turbulentních časech, které potom přišly, a ve kterých žijeme, sklouzlo zpět do sentimentu za velikou sovětskou říší.
Jakkoli je jasné, že Rusko je součástí Evropy, a ne její opozitum, čekají ruskou společnost v blízké době proměny. A ukáže se, jestli sklouzne k despocii, nebo vytvoří společost svobodnou a demokratickou.
Jde-li o islámskou společnost, tak je evidentní, že není možnost koexistence. Je nereálná a nekonečně naivní představa mnohých lidí, že by bylo možné, aby islám žil uvnitř naší společnosti. Právě proto, že to není čisté náboženství, které by mohlo zůstat intimní soukromou věcí věřícího, ale jde o celospolečenský systém, který je především právně-politický a až poté náboženský - a to ze své podstaty. Minuli jsme se nejen v základních východiscích, ale v tom, že západní svět prošel civilizačním vývojem, který východ ignoroval. Možná tímto vývojem ve zrychleném tempu projde nyní, během řekněme následujících dvou generací. Ale současně je evidentní, že estabilishment islámského světa udělá vše pro to, aby nastal pravý opak - a islám zničil naši společnost. Není třetí cesta. Víra v možné mírové a láskyplné soužití je totiž typickým výsledkem našeho stylu uvažování. My bychom toho schopni byli a viděli bychom možné přínosy takového "pestrého" soužití. Ale ze strany muslimů je nulová touha po tolerantním soužití. Něco takového je jim absolutně cizí a nepochopitelné. Naši ochotu k ústupkům vnímají výhradně jako uvolnění prostoru a tedy příležitost k islamizaci.
Pokud budeme bědovat nad tím, že vystěhování víry z veřejného života do privátní sféry, tedy důsledná sekularizace společnosti, rovná se vyprázdnění, dostaneme se na jejich pozice. Takhle to prezentují mnozí církevní činitelé. A nabízejí východisko: Místo teokracie islámské se vraťme o pět staletí a pusťme do společnského prostoru církev. Ale to žádné řešení není. Jediné smysluplné je trvat na společnosti sekulární. Ta jediná totiž může být společností svobodnou. A jediná může paradoxně zaručit i svobodu vyznání.
Tomáš Houška
432 Hz aneb božská frekvence průměrného pomeranče
Jedna z nejmarnějších cest, jak se pohádat s hudebníky, kteří hrají starou hudbu, je zeptat se: „A proč neladíš na 432 Hz?“ A zkuste jako muzikant něco vysvětlovat.
Tomáš Houška
„Chceme mír!“ – aneb proč to není instantní polívka
Kdo by nechtěl mír? Já, vy, vaše babička, i ten chlapík na rohu, co nosí ponožky v sandálech (a přitom se tváří, že je módní ikona). Nikdo si ráno u kafe neřekne: „Víš, co by mi dneska spravilo náladu? Trocha války.“
Tomáš Houška
Škola základ života… pokud tedy život plánujete v 18. století
Kdyby bohatství rostlo z krtinců, jsme světová velmoc. Jenže neroste. A tak buď postavíme školství pro 21. a 22. století – nebo zůstaneme zemí, kde největší exportní pecka je Krteček na tričku potištěném v Číně.
Tomáš Houška
Evropské zrcadlo …aneb pohádky z hnijícího dvoumilionového sídliště
Evropa vaří polívku z migrantů, solárů, genderů a růžových slipů. V hrnci bublá bordel, všichni hledají pevnost tradičních hodnot (třeba kamenování a házení z oken). Jenže největší mešita Evropy zatim vyrostla za zvuku balalajky.
Tomáš Houška
Politici slibují všechno. Jen školství je krtinec na mapě.
Politici před volbami slibují vyšší platy, vyšší důchody, nižší daně a rychlejší cestu do pekla. Jediné, co neslibuje nikdo: školství, které by fungovalo i v roce 2080. Asi z toho nečouhá dost dotací pro velkouzenáře.
| Další články autora |
Hastroši na Pražském hradě aneb Den otevřených dveří z pohledu výchovy k tanci a kultuře
Byl jsem jeden z těch, kteří po Zemanově zabetonování Pražského hradu do tohoto největšího hradního...
Dvorecký most promění také pražskou autobusovou dopravu v Praze. Máme velký přehled
Už zítra se slavnostně otevře Dvorecký most, nová 361 metrů dlouhá spojnice přes Vltavu mezi...
Speciální tramvaje i plavby zdarma. Slavnostní otevření Dvoreckého mostu bude velkolepé
Spojuje lidi s prací, školou, rodinou, zábavou i kulturou. Je neodmyslitelnou součástí životů...
7+2 nejhorších výletních cílů v Česku. Hororové kulisy, pasti na turisty i skutečně nebezpečný les
Kam na výlet po Česku? Kromě zaručených míst slibujících skvělé zážitky existují i lokality, kam...
Dvorecký most se pro veřejnost otevře už zítra. Kolem je zatím staveniště
V pátek 17. dubna 2026 se po novém Dvoreckém mostě projedou první tramvaje a autobusy plné...
Sídlo gestapa i někdejší sirotčinec. V Ústeckém kraji je na prodej několik zámků
V Ústeckém kraji je na prodej jedna z nejvíce zdevastovaných památek regionu. Za zámek z poloviny...
Stanice metra Rajská zahrada a Černý Most jsou uzavřeny kvůli požáru střelnice
Dvě stanice pražského metra Rajská zahrada a Černý Most na trase B jsou uzavřeny kvůli požáru v...
Policisté pátrají po vězni, který odešel z nestřeženého pracoviště v Jirnech
Policisté pátrají po vězni, který dnes odpoledne odešel z nestřeženého pracoviště v Jirnech u...
Komise doporučila pojmenování stanic linky D metra v Praze. Tři z nich změnila
Místopisná komise rady Prahy doporučila vedení města pojmenování stanic budované linky metra D....

Prodej pozemku pro bydlení, 1406 m2 - Nezbavětice
Nezbavětice, okres Plzeň-město
3 163 500 Kč
- Počet článků 226
- Celková karma 0
- Průměrná čtenost 4158x
Žiju hlavně psaním filmových a knižních příběhů, hudbou a občasným cestováním časem (to poslední se obvykle maskuje jako LARP). Tohle je místo, kde parkuju svoje „myšlenky pozdě v noci“ – od politiky přes civilizační turbulence až po absurdní nápady, které se samy derou na papír.
Pokud chcete nakouknout i do dalších mých světů:
- asheraband.com – naše muzika
- cestycasem.cz – historie a LARP jako stroj času (kdyby vám to znělo jako sci-fi pohon vesmírné lodě, přečtěte si mojí knížku Hráči (larp-sword.com/hraci)
- bohyneasera.cz – moje poslední knížka Svět podle Ašéry a všechno kolem bohyní, mýtů a herezí
Pro upozornění na nové články (a drobnosti, co mi upadnou od ruky) sledujte FB stránku Sedmá vlna.




















